Instance Verification Kit (IVK)
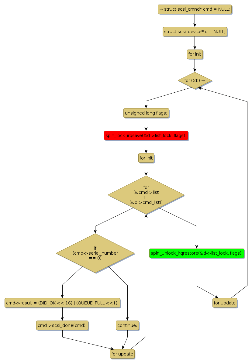
spin lock @ [71006+40+/linux-3.19-rc1/drivers/scsi/dpt_i2o.c]
Instance Signature: list_lock
|
The Matching Pair Graph:
|
|
Function Name
|
Control Flow Graph (CFG)
|
Events Flow Graph (EFG)
|
Source Correspondence
|
|
adpt_fail_posted_scbs
|
|
|
[70836+21+/linux-3.19-rc1/drivers/scsi/dpt_i2o.c]
|